midi control sends via usb

General topics regarding SCS
dougmiller
Posts: 35
Joined: Fri Apr 25, 2014 5:27 am

Re: midi control sends via usb

Post by dougmiller » Sun Sep 21, 2014 8:14 am

Nice job!

I've been chatting with the guy who produced your midi relay unit and he complimented your work too! (I sent him to the SCS thread so he could see what I was trying to achieve)

He is developing a new 'expandable' version, the MD24 which will work with both trad and USB MIDI. But he's a couple of months away from shipping a beta version. I need something up and running for an Xmas show. He's looking for beta testers if you're interested https://www.trycelery.com/shop/md24revhbeta

Two Q's
Are you able to get away with un-screened wiring because of the short distances?

I'm trying to get my head around a way of still being able to inject comp/gate type stuff at the 'insert' point while using the insert jack to get mutes (and without breaking into the desk!), but my brain aint getting me there yet.
Here's the Q - (not really this forum, but while we're on the subject} - Is it a real no no to patch in comp/gates PRE PreAmp?
If not, I could, in theory, patch that stuff in in-line between the processors and the mic/line inputs??

Cheers

sjwicks
Posts: 52
Joined: Wed Sep 16, 2009 10:08 pm
Location: Bromsgrove, UK

Re: midi control sends via usb

Post by sjwicks » Sun Sep 21, 2014 9:30 am

Many thanks and also thanks for the mention to highly liquid. I've had no problems with the unscreened cable. I guess because of the short distances but also because the signal path is still "balanced" .

I don't have the knowledge or experience to confidently comment on the other question I'm afraid.

I think I will take up the offer of beta testing, seems an interesting project.

I note from your link to the other relay board, that it can received midi show control as well and it would be a similar price To the highly liquid board. So if a lack of LEDs is acceptable then I would choose that board.

dougmiller
Posts: 35
Joined: Fri Apr 25, 2014 5:27 am

Re: midi control sends via usb

Post by dougmiller » Sun Sep 21, 2014 10:02 am

More good stuff. Thanks.
Do you (or you Mr Daniel - I'm sure you're watching!) - know of a good forum for 'comps/gates before mic/line input' type questions?

Eric Snodgrass
Posts: 224
Joined: Wed May 21, 2008 4:01 am

Re: midi control sends via usb

Post by Eric Snodgrass » Sun Sep 21, 2014 3:56 pm

dougmiller wrote: Here's the Q - (not really this forum, but while we're on the subject} - Is it a real no no to patch in comp/gates PRE PreAmp?
If not, I could, in theory, patch that stuff in in-line between the processors and the mic/line inputs??

Cheers
I'm not sure a mic level signal would be hot enough to give you a good way to set a threshold on either a compressor or gate. I believe it would have to be post preamp in order to have the gain necessary to set a good threshold level.
One thing you could do is run your mics into an outboard preamp first, then patch your desired comp or gate to the output of that preamp, and then patch the output of the comp and/or gate to the line-in on the board channel. That would leave you with the ability to use the insert points on the channels for your purposes.

Or, you could instead just consider having someone mix the show on the board.

dougmiller
Posts: 35
Joined: Fri Apr 25, 2014 5:27 am

Re: midi control sends via usb

Post by dougmiller » Mon Sep 22, 2014 3:27 am

Hi Eric
dougmiller wrote: I hate it, and I'm sure you do, when sound guys just go with the recalls and don't bother to use their ears and make manual tweaks to the live mix.
With this project, I'm attempting to create a tool which will aid in the rapid switching of multiple microphones, on cue, so that attention can be returned to the vital task of mixing a show by ear. It is intended for use on a manual desk - no talk of motorised faders and such here! Just a tool to help with tricky robotic tasks.

Thanks for your comments on signal levels. You're right, I'm sure. Back to the drawing board on that one! I can't get it out of my head that it should be possible to 'wire things up' so that the channel inserts can be used for both muting and processing - but I can't see how yet.

dougmiller
Posts: 35
Joined: Fri Apr 25, 2014 5:27 am

Re: midi control sends via usb

Post by dougmiller » Mon Sep 22, 2014 8:07 am

Thinking about this - the proposed SCS driven 'mute system' is intended for use, primarily, on radio mics. Doesn't the output level of your average radio mic receiver, provide 'line level'? ish. Would that not be suited to patching via comps and gates?

Eric Snodgrass
Posts: 224
Joined: Wed May 21, 2008 4:01 am

Re: midi control sends via usb

Post by Eric Snodgrass » Tue Sep 23, 2014 1:59 am

dougmiller wrote:Thinking about this - the proposed SCS driven 'mute system' is intended for use, primarily, on radio mics. Doesn't the output level of your average radio mic receiver, provide 'line level'? ish. Would that not be suited to patching via comps and gates?
Well most wireless receivers I know have line level or mic level outputs so in theory they should have enough signal power to drive an external processor when patched via their line level out.

dougmiller
Posts: 35
Joined: Fri Apr 25, 2014 5:27 am

Re: midi control sends via usb

Post by dougmiller » Tue Sep 23, 2014 6:44 am

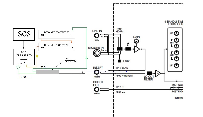
Hi sjwicks, eric and anyone else interested in this project

Would this work?
INSERT-MUTE-DYN2.png
INSERT-MUTE-DYN2.png (77.56 KiB) Viewed 2215 times

Eric Snodgrass
Posts: 224
Joined: Wed May 21, 2008 4:01 am

Re: midi control sends via usb

Post by Eric Snodgrass » Tue Sep 23, 2014 3:33 pm

No, it wouldn't. As drawn you have the output of the second processor going to the send of the insert, not the return.
When you redraw this you need to have the TIP (or console SEND) of the insert cable going to the input of the first processor.
The midi triggered relay break should be between the output of the second processor and the RING (or console RETURN) of the insert cable.

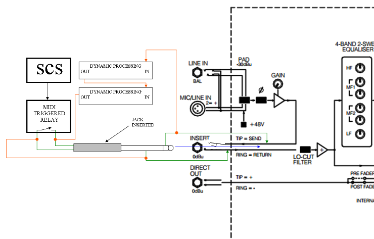
In other words, this -
Schematic.jpg
Schematic.jpg (60.58 KiB) Viewed 2211 times

Eric Snodgrass
Posts: 224
Joined: Wed May 21, 2008 4:01 am

Re: midi control sends via usb

Post by Eric Snodgrass » Tue Sep 23, 2014 3:35 pm

In theory the above schematic I edited should work but I have no idea if it will introduce an audible pop into the channel.

sjwicks
Posts: 52
Joined: Wed Sep 16, 2009 10:08 pm
Location: Bromsgrove, UK

Re: midi control sends via usb

Post by sjwicks » Tue Sep 23, 2014 5:22 pm

During the early testing of my system I did notice a "pop" each time the relay switched over. Hence the addition of the other components to prevent this. From memory these components cost less than £1.00 per chanel and I had space in the box to accommodate them.

sjwicks
Posts: 52
Joined: Wed Sep 16, 2009 10:08 pm
Location: Bromsgrove, UK

Re: midi control sends via usb

Post by sjwicks » Tue Sep 23, 2014 6:53 pm

Just had another thought.... The "popless mute circuit" will not work on a unbalanced cable this is because this circuit essentially just shorts pin 2 and 3 one of which is not present in the insert return cable.

dougmiller
Posts: 35
Joined: Fri Apr 25, 2014 5:27 am

Re: midi control sends via usb

Post by dougmiller » Tue Sep 23, 2014 7:33 pm

Nice job, Eric! Beautifully simplified. Thanks.

Re channel 'popping' - I'm off on a Google of 'unbalanced audio switching suppression circuitry' - or something like that, unless either of you have (has?) any genius thoughts on that.

dougmiller
Posts: 35
Joined: Fri Apr 25, 2014 5:27 am

Re: midi control sends via usb

Post by dougmiller » Tue Sep 23, 2014 10:45 pm

Eric Snodgrass wrote:In theory the above schematic I edited should work but I have no idea if it will introduce an audible pop into the channel.
supcntact.gif
supcntact.gif (10.71 KiB) Viewed 2205 times

Post Reply